start:arduino:l298n
Table des matières
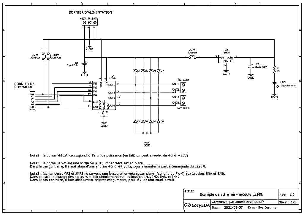
Commandes de moteurs : L298N
| N° de broche | Nom de la broche | La description |
|---|---|---|
| Broches d'alimentation | ||
| 1 | VCC | La broche VCC est utilisée pour alimenter le moteur. Sa tension d'entrée est comprise entre 5 et 35V. |
| 2 | Terre | GND est une broche de terre. Il doit être connecté à la masse de l'alimentation (négatif). |
| 3 | +5V | La broche +5V alimente le circuit logique de commutation à l'intérieur du circuit intégré L298N. Si le cavalier 5V-EN est en place, cette broche sert de sortie et peut être utilisée pour alimenter un microcontrôleur ou un autre circuit (capteur). Si le cavalier 5V-EN est retiré, vous devez le connecter à l'alimentation 5V du microcontrôleur. |
| Broches de contrôle | ||
| 1 | EN1 | Ces broches sont des broches d'entrée du moteur A . Ceux-ci sont utilisés pour contrôler le sens de rotation du moteur A. Lorsque l'un d'eux est HAUT et l'autre est BAS, le moteur A commencera à tourner dans une direction particulière. Si les deux entrées sont HIGH ou LOW, le moteur A s'arrêtera. |
| 2 | EN2 | |
| 3 | IN3 | Ces broches sont les broches d'entrée du moteur B . Ceux-ci sont utilisés pour contrôler le sens de rotation du moteur A. Lorsque l'un d'eux est HAUT et l'autre est BAS, le moteur A commencera à tourner dans une direction particulière. Si les deux entrées sont HIGH ou LOW, le moteur A s'arrêtera. |
| 4 | IN4 | |
| Contrôle de vitesse | ||
| 1 | ENA | La broche ENA est utilisée pour contrôler la vitesse du moteur A. Si un cavalier est présent sur cette broche, donc la broche connectée au +5 V et le moteur sera activé, alors le moteur A tourne à vitesse maximale.si nous retirons le cavalier, nous devons connecter cette broche à une entrée PWM du microcontrôleur. De cette façon, nous pouvons contrôler la vitesse du moteur A. Si nous connectons cette broche à la masse, le moteur A sera désactivé. |
| 2 | ENB | La broche ENB est utilisée pour contrôler la vitesse du moteur B. Si un cavalier est présent sur cette broche, donc la broche connectée au +5 V et le moteur seront activés, alors le moteur B tourne à vitesse maximale.si nous retirons le cavalier, nous devons connecter cette broche à une entrée PWM du microcontrôleur. De cette façon, nous pouvons contrôler la vitesse du moteur B. Si nous connectons cette broche à la masse, le moteur B sera désactivé. |
| Broches de sortie | ||
| 1 | SORTIE1 & SORTIE2 | Ce bornier fournira la sortie pour le moteur A . |
| 2 | OUT3 & OUT4 | Ce bornier fournira la sortie pour le moteur B . |
/home/chanteri/www/fablab37110/data/pages/start/arduino/l298n.txt · Dernière modification : de 127.0.0.1


